抖音网红赵一菲私密展示视频曝光,知情人士爆料土豪哥包养失踪妹子,身材火爆演技精湛,吃鸡打粑粑经验丰富!(视频大
本次给大伙带来的是抖音的网红妹子赵一菲。这个妹子起先是在抖音出名...
2024-11-29

作为一个程序员,想必大家曾经都做过一些项目,可能现在手头上也还有一些项目。
不过还是有很多学生朋友来问我“没有项目怎么办”,诚然,确实有不少同学没有实习经历,又没有什么像样的项目经历,对于这样的同学,简历上的项目经历难道只能空着了吗。
其实不然,就算你是跟着一些课程做项目,你也可以通过丰富项目内容的方法把项目变成自己的,只要你真的去做了,真的理解了代码逻辑,同时有所收获,这个项目就是有价值的,是可以登上简历这一大雅之堂的。
正因为如此,现在很多简历上的项目经历的质量都是参差不齐,同时有的项目经历又非常相似,面试官一眼就能知道你的项目到底是真是假。【文末有项目经历描述实例介绍】

大部分的面试官都会对你的项目经历进行提问,你能不能清晰到位地描述号好你的项目经历,决定了你的项目价值,即使项目再牛掰,你不能把它讲清楚,那么也是白搭。
所以,回答关于程序员项目方面的问题,是有技巧可循的,比技巧更重要的是 3 条原则,这也是我经历各种面试之后总结出来的东西。
项目经历,贵在真实,简历造假什么的真的不要想了,面试官稍微深入问一下简历上的东西,保证你会一脸懵逼,简历上那些高大上的技术到头来反而成为你被面试官抓住的把柄。
何谓真实,首先,你要真的做过这些项目,其次,对项目的描述要真实,可以适度修饰,但不要太过夸大。
很多朋友都犯过一个错误,包括我,就是把喜欢把项目经历写的天花乱坠,比如把整个系统的开发工作都写在简历上,把部门的技术栈搬到简历上,把那些你没参与的工作都写到了简历上。
其实这只是看起来很美好而已,当面试官问你比较不熟悉的模块时,你就只能说这个不是你做的,那个也不是你做的,这就十分尴尬了,在面试官那里一定也是大大扣分的。
在吃了几次这样的亏之后,我简历上的项目经历再也没有出现和我无关的内容了,面试官问到实现细节我也能够应对自如,毕竟自己做过,心里肯定清楚呀。
所以,与其指望着拿别人做得模块来浑水摸鱼,不如想想如何提炼一下你的项目内容吧,就算真的只是简单的CRUD,也没有关系,所谓“亮点自寻”,这个时候你就应该想办法把项目里的亮点找出来。
比如你用了哪个ORM框架来实现数据库交互,为什么用Mybatis而不用Hibernate,或者是用了哪个Web框架、日志系统、构建工具,又或者用了什么数据库、缓存,为什么要用这些技术。
除此之外,你也可以介绍一下自己如何优化模块的性能,复杂的业务逻辑又是如何实现的。
这一点与其说是原则,不如说是技巧。把“分点叙述”翻译成白话文就是“一个模块用一段话来介绍,如果你做了 3 个模块,那么就分1、2、3点,分别用一句话来介绍所做的内容”
这里补充一下,你可以在分点描述里提及技术栈,或者是在项目总结的部分介绍相关技术栈。
比如:
我负责部门数据运营报表模块的开发工作,使用JUC并发工具、线程池等技术完成该模块的业务逻辑开发,使用MySQL数据库、Hibernate框架完成数据层的处理,同时我对该模块的业务代码进行了优化,提升了数据报表30%的响应速度。
为什么要分点叙述,其实就是让你的项目条理更清楚,面试官很容易就能看出你做了哪几个模块,可以对应地进行提问。
以前我没有分点描述项目,结果面试官只能从一大段话中提取一些关键字来提问,这可能让面试官很不满意。
不只是项目经历里的模块需要分点描述,你自己在介绍自己的项目时也应该通过这种方式来完成,这样的好处显而易见。
你很快就能够条理清晰地向每一个面试官介绍自己的项目,并且针对每一个模块都可以很自然说出它们的难点、亮点,以及实现过程。
不要问我为什么知道的,当程序员面试的次数越来越多时,已经习惯了介绍项目、回答项目问题了。所以每次遇到关于项目的问题基本上都是张口就来,面试官一问什么我就知道要答什么了。
虽然以上三点原则不能包治百病,但是对很多同学来说应该是蛮有益处的。

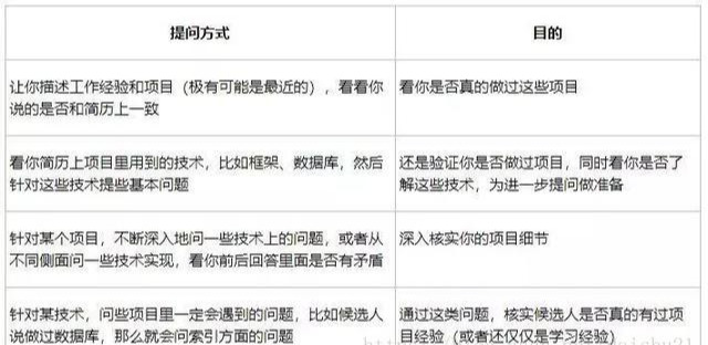
既然面试官无法了解你的底细,那么他们怎么来验证你的项目经验和技术?下面总结了一些常用的提问方式。

2. 准备项目的各种细节,一旦被问倒了,就说明你没做过
一般来说,在面试前,大家应当准备项目描述的说辞,自信些,因为这部分你说了算,流利些,因为你经过充分准备后,可以知道你要说些什么。而且这些是你实际的项目经验,那么一旦让面试官感觉你都说不上来,那么可信度就很低了。
不少人是拘泥于“项目里做了什么业务,以及代码实现的细节”,这就相当于把后继提问权直接交给面试官。下表列出了一些不好的回答方式。

在避免上述不好的回答的同时,大家可以按下表所给出的要素准备项目介绍。如果可以,也请大家准备一下用英语描述。其实刚毕业的学生,或者工作经验较少的人,英语能力都差不多,但你说了,这就是质的进步。

面试前,一定要准备,一定要有自信,但也要避免如下的一些情况:

3. 不露痕迹地说出面试官爱听的话
在项目介绍的时候(当然包括后继的面试),面试官其实很想要听一些关键点,只要你说出来,而且回答相关问题比较好,这绝对是加分项。我在面试别人的时候,一旦这些关键点得到确认,我是绝对会在评语上加上一笔的。下面列些面试官爱听的关键点和对应的说辞。

预祝各位广大同仁找到自己满意的工作,如果对于面试有一些迷茫,对于自身工作几年遇到瓶颈期了,可以后台私信回复:‘面试’获取传送门,我整理了一些面试真题资料,还有和广大同仁一起交流学习共同进步,最重要的是还有阿里京东大佬一起分享职业经验、以及面试经验。

以上内容就是为大家推荐的程序员项目经验怎么写(个人简历的项目经验案例)最佳回答,如果还想搜索其他问题,请收藏本网站或点击搜索更多问题
内容来源于网络仅供参考版权声明:所有来源标注为小樱知识网www.xiaoyin02.com的内容版权均为本站所有,若您需要引用、转载,只需要注明来源及原文链接即可。
本文标题:程序员项目经验怎么写(个人简历的项目经验案例)
本文地址:https://www.xiaoyin02.com/shcs/137604.html
相关文章
本次给大伙带来的是抖音的网红妹子赵一菲。这个妹子起先是在抖音出名...
2024-11-29
大家好,今天我给大家介绍一位非常有趣的网红,她就是积极实习生,R接项目的独特代表,蜜汁光“阴”X迎击老总大D[1V-1.6G]...
2023-11-29
热点文章
2021年独生子女补贴新政策是真的吗(独生子女证有有效期吗)
2021年国庆节阅兵仪式几点开始几点结束(2021年国庆节还有阅兵吗)
鼠目寸光一点红是什么生肖动物(鼠目寸光一点红)指什么生肖,紧密
k0到k9的玩法大全(强制gc的玩法和注意事项)
入土为安是什么生肖《入土为安》打一个生肖动物,词语解释
浙江12月底全面停工是真的吗(浙江什么时候放假停工)
如何做t(t怎么把p做哭)
北京口碑最差的三甲医院(北京301医院最擅长什么)